Mar . 2025
Прежде чем обсудить, как успешно подключить радиомодуль DMR818S с внешним MCU (микроконтроллер), давайте кратко поймем эти два продукта.
DMR818S является мощным радиомодулем, который поддерживает как цифровое, так и аналоговое общение . В нем есть передача на расстоянии, высокую чувствительность приема и функциональность SMS, что делает ее идеальным для сценариев, требующих эффективной связи. MCU, как ядро встроенной системы, отвечает за управление, обработку данных и взаимодействие с внешними устройствами.
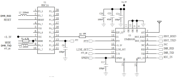
Чтобы понять соединение между DMR818s и внешним MCU, важно тщательно просмотреть диаграмму данных DMR818S и схема схемы, чтобы определить функцию каждого вывода. Как правило, радиомодуль включает в себя булавки, штифты связи, контрольные штифты и график антенны.
Конкретный процесс подключения DMR818s с внешним MCU заключается в следующем:
1. Определение и сопоставление на основе вашей модели MCU и таблицы данных, определите соответствующие выводы. Убедитесь, что мощные штифты, штифты связи и контрольные штифты правильно выровнены. Диаграмма модуля модуля DMR818S выглядит следующим образом:

Булавка №. | Название вывода | Ввод | Стандарт уровня | Описание |
1 | Mic_in | я | Микрофон или линия в | |
2 | UART-TX | О | 0-3,3 В. | Передавать |
3 | Uart-rx | я | 0-3,3 В. | получать |
4 , 12 | Северо -запад | |||
5 | HST_TXD | О | 0-3,3 В. | ПИН -код передачи данных (для программы обновления) |
6 | HST_RXD | я | 0-3,3 В. | Получить PIN -код данных (для программы обновления) |
7 | МУРАВЕЙ | Подключите антенну 50 Ом | ||
8 , 9, 10 | Гнездо | - | Земля | |
11 | Венчурной | - | 0-5 В. | Внешнее и положительное снабжение 3,3 ~ 5 В |
13 | CS | я | 0-5 В. | Уровень для нормальной работы, L Eave O Pen или потяните низко, чтобы войти в спящий режим |
14 | Птт | я | 0-3,3 В. | Ввод модуля , передача/приема управления, потянуть низко, чтобы заставить модуль войти в состояние TX; Потянуть высоко для государства RX |
15 | +3,3 В. | - | Выход 3,3 В ,подключитесь к 50 мА | |
16 | Line_out | О | Аудиовывод | |
17 | Т/р | О | 0-3,3 В. | Выход модуля, состояние передачи/ приема , высокое значение для TX и LOW для RX |
18 | Спкен | О | 0-3,3 В. | Аудио -усилитель управление |
19 , 20 | Гнездо | - | Земля |
2. Диаграмма подключения питания DMR818S и MCU

Принимая связь между DMR818S и U1 R8C1A (MCU), в качестве примера, сначала питайте модуль DMR818S с внешним источником питания 4,2 В (контакты 8, 9 и 10, подключенные к земле). Затем подключите выходной штифт напряжения модуля к питанию MCU.
Обратите пристальное внимание на требования к напряжению MCU, так как внешний источник питания модуля может превышать рабочее напряжение MCU. Модуль должен обеспечить стабильное напряжение VDD, которое соответствует рабочему напряжению MCU. В соответствии с таблицей определения выводов и диаграммой соединения MCU, контакт 15 модуля DMR818S может вывести стабильное напряжение 3,3 В, которое соответствует рабочему напряжению MCU 3,3 В. Следовательно, контакт 15 (выход напряжения) модуля DMR818S должен быть подключен к контакту 7 (VCC) MCU, что позволяет MCU получить необходимое напряжение VDD из стабильного выхода модуля.
Кроме того, штифт заземления модуля (GND) должен быть подключен к заземлению MCU. Это гарантирует, что они имеют один и тот же электрический потенциал, образуя полную цепь питания.
3. Соединение интерфейса связи DMR818S поддерживает интерфейс связи UART. Выберите соответствующий интерфейс связи на основе требований MCU и приложения. При подключении к U1 R8C1A подключите контакт 2 (UART-TX) и PIN 3 (UART-RX) модуля DMR818S к контактам 2 и 9 MCU соответственно.
Обратите внимание, что связь UART является двунаправленной. При подключении контакт TX модуля должен быть подключен к RX -контакту MCU, а контакт RX модуля должен быть подключен к контакту TX MCU. Это важно для обеспечения двусторонней общения.
4. Контактный штифт управляющего штифта 13 (CS) DMR818S - это штифт для включения сна, а контакт 14 (PTT) - это контрольный штифт передачи/приема.
Подключите управляющие контакты (CS, PTT) DMR818S с доступными штифтами GPIO на MCU. В этом случае MCU использует PIN 13 и PIN 14 для подключения к контакту 13 и контакту 14 DMR818S соответственно. В конфигурации программного обеспечения MCU убедитесь, что PIN 13 установлен в качестве выхода для управления высоким/низким состоянием PIN -контакта CS. Точно так же вывод 14 должен быть настроен через программное обеспечение для генерации необходимых сигналов для передачи и приема управления через PTT PIN.
5. Антенное соединение Убедитесь, что граница антенны DMR818s правильно подключена к внешней антенне (подключенной к контакту 7) для поддержания качества связи.
Во время процесса подключения всегда следуйте определениям выводов и методам соединения, указанным в таблице данных, чтобы избежать неправильной проводки, которая может повредить устройство. Обратите внимание на направление сигнала и сопоставление уровня напряжения, чтобы обеспечить стабильную и надежную связь. Следуя этим этапам, вы сможете успешно подключить радиомодуль DMR818S к внешнему MCU и достичь предполагаемой функциональности связи.
Если вам нужна дополнительная помощь или у вас есть какие -либо вопросы, пожалуйста, обратитесь к соответствующей документации или свяжитесь с технической поддержкой NELERF.
+86-755-23080616
sales@nicerf.com
Сайт: https://www.nicerf.com/ .
Адрес: 309-314, 3/F, корпус A, деловое здание Хунду, зона 43, район Баоань, Шэньчжэнь, Китай
политика конфиденциальности
· Политика конфиденциальности
В настоящее время нет доступного контента
Электронная почта: sales@nicerf.com
Тел:+86-755-23080616