zd1О насИнформация об отрасли 【Технология модуляции расширенного спектра LORA】Св...

【Технология модуляции расширенного спектра LoRa】Сверхмощная радиостанция беспроводной передачи данных на большие расстояния

18

Jul . 2024

Bysdga:

Радиостанция беспроводной передачи данных LoRaP30Pro использует промышленную технологию модуляции спектра LoRa военного уровня , обеспечивающую большие расстояния связи, низкое энергопотребление и высокую скорость передачи. Он подходит для передачи данных в таких областях, как промышленная автоматизация, дистанционное беспроводное управление, сбор промышленных данных и беспроводная передача данных.

LoRaP30Pro — это радиочастотный модем, рассчитанный на выходную мощность 30 Вт и доступный на уровнях TTL/RS232/RS485. Он широко используется в беспроводном дистанционном управлении передачей данных.

Преимуществами этой цифровой радиостанции являются широкое напряжение 9-30В, сверхдальнее расстояние, двойные антенны, элитный внешний вид.

Он имеет встроенную аппаратную схему самосброса для защиты от сбоев, позволяющую противостоять сильным внешним помехам. Встроенная схема защиты от перегрузки по току и перенапряжения при обратном подключении.

LoRaP30Pro строго использует бессвинцовый процесс производства и тестирования и соответствует стандартам RoHS и Reach.

Технология модуляции расширенного спектра LoRa: технология расширенного спектра LoRa обеспечивает большие расстояния связи. Благодаря низкой плотности мощности передачи минимизируется взаимодействие с другими устройствами. Он обеспечивает высокую конфиденциальность, что делает его перехват крайне маловероятным. Технология обладает сильными возможностями защиты от помех, эффективно подавляя внутриканальные помехи и различные шумы. Кроме того, это повышает эффективность сети и устраняет помехи, позволяя терминалам с различными последовательностями расширенного спектра передавать одновременно на одной и той же частоте, не вызывая взаимных помех.

图片.png

Прозрачные режимы передачи «точка-точка» и «точка-множество точек»

Передача «точка-точка» (P2P) подразумевает прямую передачу данных между двумя устройствами, подходящую для передачи на большие расстояния или для сценариев, в которых точки мониторинга широко рассредоточены.

Передача «точка-множество точек» (P2MP), которая немного более сложна, приводит к большим потерям сигнала во время передачи по сравнению с передачей «точка-точка» (один-к-одному). Поэтому он подходит для ситуаций, когда точки мониторинга более сконцентрированы и многочисленны, а расстояние передачи относительно короткое.

Функциональные особенности радиостанций передачи данных

Радиопередача данных поддерживает широкий диапазон входного напряжения (9–30 В), что делает его пригодным для различных источников питания. Он обладает возможностями связи на сверхдальних расстояниях и имеет конструкцию с двумя антеннами, обеспечивающую стабильность и надежность сигнала. Модуль имеет встроенный интерфейс RS485 со схемой изоляции, обеспечивающей электростатическую защиту и защиту от стоячих волн, обеспечивая безопасную работу в суровых условиях. Он использует специальный корпус из алюминиевого сплава для повышения долговечности и эффективности рассеивания тепла.

Устройство также оснащено встроенной аппаратной схемой сброса сторожевого таймера, которая автоматически перезапускает устройство в случае аномалий, обеспечивая непрерывную и стабильную работу. Кроме того, он обладает сильными возможностями защиты от помех, эффективно противодействуя сильным внешним помехам, что еще больше повышает надежность и стабильность устройства.

Множественные функции защиты, такие как защита от обратной мощности, защита от перенапряжения и защита от перенапряжения антенны, значительно повышают надежность радиостанции.

Диапазон рабочих температур: от -40 ℃ до +85 ℃, подходит для различных суровых условий труда, действительно продукт промышленного класса.

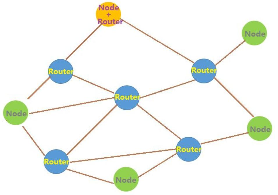
Мощные функции программного обеспечения включают в себя шифрование данных AES128, функцию LBT (прослушивание перед разговором) и возможность легко и быстро устанавливать такие параметры, как параметры узла/маршрутизатора/узла+маршрутизатора, в режиме MESH через интерфейс ПК.

图片.png

 

Выбираемое количество переходов в режиме MESH : в режиме MESH устройство позволяет пользователям выбирать количество переходов для передачи данных. Эта функция оптимизирует топологию сети в соответствии с конкретными потребностями, контролирует задержку передачи и обеспечивает эффективную доставку данных в сложных многоскачковых сетях, тем самым повышая гибкость и надежность сети.

Самоорганизующаяся сеть MESH: алгоритм MESH, разработанный NiceRF, обеспечивает автоматическую маршрутизацию, образуя сетевую систему передачи без слепых зон и ограничений по расстоянию.

Меры предосторожности при использовании мощных радиостанций беспроводной передачи данных

Выберите подходящий источник питания постоянного тока с высокой устойчивостью к высокочастотным помехам, низкой пульсацией и достаточной нагрузочной способностью. Также необходимо, чтобы источник питания имел функции защиты от перегрузки по току, защиты от перенапряжения и молниезащиты.

Не используйте радиостанцию ​​в условиях, характеристики которых превышают ее указанные, например, при высоких температурах, высокой влажности, низких температурах, сильных электромагнитных полях или в пыльных условиях. Эти условия могут значительно изнашивать радиостанцию, сокращать срок службы внутренних компонентов и вызывать существенное затухание сигнала в сильных электромагнитных средах, затрудняя беспроводную передачу сигнала.

 

Заземляющий провод радиопередачи данных должен быть хорошо соединен с заземляющим проводом внешних устройств (таких как ПК, ПЛК и т. д.). В противном случае это может легко повредить интерфейс связи или вызвать нестабильность передачи сигнала, что приведет к ошибкам и другим проблемам.

Меры предосторожности при выборе антенны для радиопередачи данных

Чтобы обеспечить оптимальное расстояние связи для модуля, при использовании антенны следуйте следующим принципам:

Расположение антенны: избегайте размещения антенны близко к поверхности земли и держите ее вдали от препятствий.

Антенны с магнитным основанием. При использовании антенны с магнитным основанием выпрямите провод, насколько это возможно, и прикрепите основание к металлическому предмету.

Антенны Яги. Для антенн Яги рекомендуется располагать передающую антенну вертикально, а приемную антенну — горизонтально.

Примечание. Из-за высокой выходной мощности убедитесь, что антенна подключена до того, как радиостанция начнет передачу, чтобы не повредить внутренний модуль усилителя мощности.

Расстояние до антенны: Расстояние между приемной и передающей антеннами должно быть больше 1,5 метров.

 

 

 


Связаться с нами

 +86-755-23080616

 sales@nicerf.com

Сайт: https://www.nicerf.com/ .

Адрес: 309-314, 3/F, корпус A, деловое здание Хунду, зона 43, район Баоань, Шэньчжэнь, Китай

Contactus
PrivacyPolicy

политика конфиденциальности

· Политика конфиденциальности

В настоящее время нет доступного контента


           

Электронная почта: sales@nicerf.com

Тел:+86-755-23080616

Адрес: 309-314, 3/F, корпус A, деловое здание Хунду, зона 43, район Баоань, Шэньчжэнь, Китай


×
2.333350s